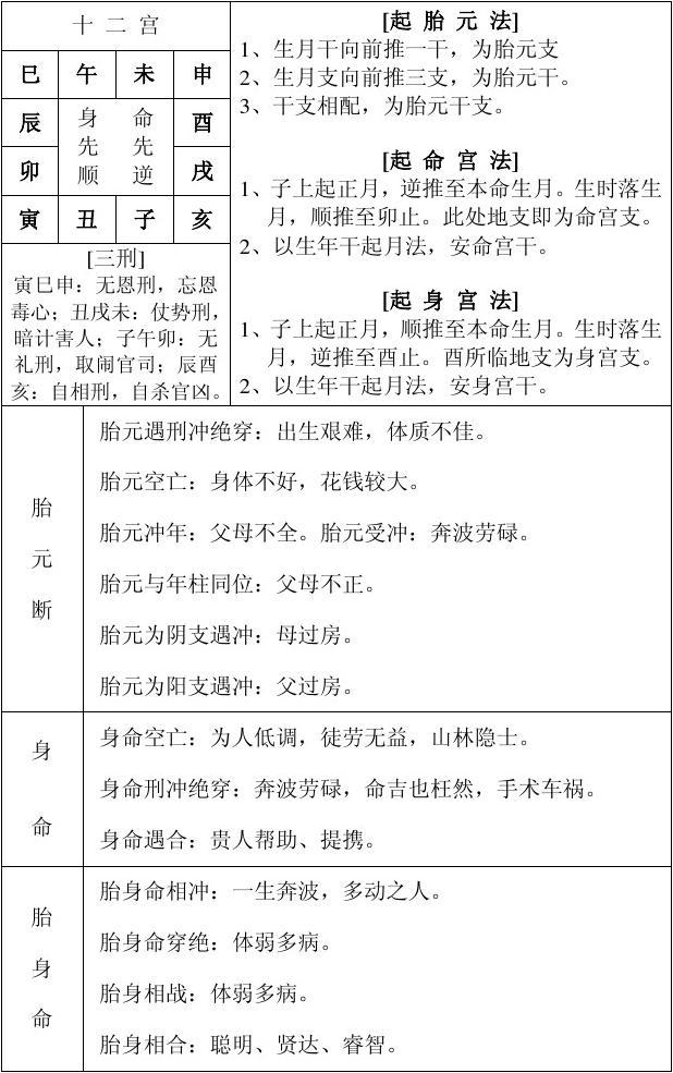
一、胎元·命宫·身宫直断

胎 元 速查表

空 亡 速查表

“命宫”速查支(干以生年遁月在前页查)

“身宫”速查支(干以生年遁月在前页查)
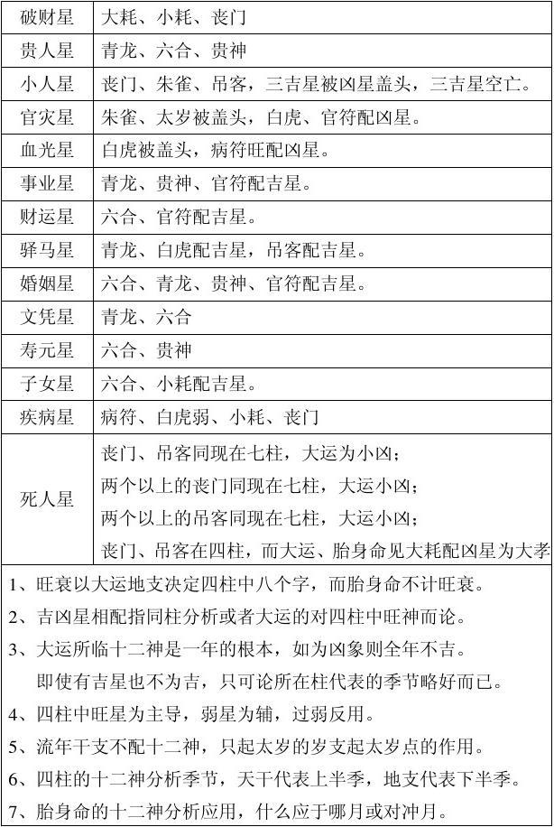
二、神煞:二德、空亡直断

三、流年直断(看该流年七柱地支临神)

四、天干寄支安十二神在干头

五、十二神地支定局速查表

六、十二神天干定局表(数字为十二神名)

七、十二神归类直断

八、流年应期直断

九、贵人星与小人星断相貌特征

十、串宫神流年直断命例

十一、串宫压运说秘机

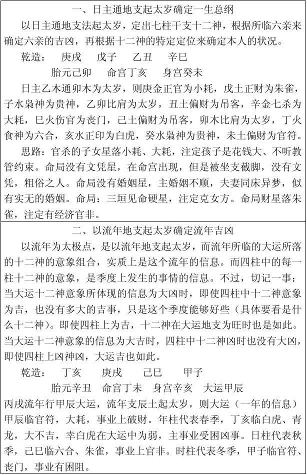
十二、日主通地支起太岁法

十三、大运地支起太岁法

十四、财运直断真诀

八字万能速查表(一)

















八字万能速查表(二)
















八字在线查询:生辰八字算命
本文来自专题:八字算命:生辰八字算命入门基础知识速查表
文章来自♂星座网♂,未经同意♂不得♂转载!
整体运势处于稳步高升的阶段,积极应变会迎来全新的发展格局。你懂得热爱生活,注重把握每一个机遇,释放自己的创造性[详情]
到了春天,温度开始渐渐回升,很多人就开始卸下自己厚厚的衣服,开始过轻装...[详情]
开春3月是出去旅游的好时间,春风拂面,百花盛开,阳光刚刚好。那么,3月...[详情]
春节是和家人团聚的时刻,大家也会利用这一年中不多的机会,走亲访友,互赠...[详情]
中国人使用筷子用餐是从远古流传下来的,古时又称其为“箸”,日常生活当中...[详情]